2026 香港本科招生正式启动!15 所院校内地招生详情:时间、分数、学费全解析
2026 香港本科招生正式启动!15 所院校内地招生详情:时间、分数、学费全解析
2026 年,香港多所高校的内地本科招生工作已全面展开!香港高校凭借与内地高考志愿并行、不占用统招指标、着重考察英语能力与综合素质等独特优势,正逐渐成为众多高分考生及有国际化规划家庭的热门选择。
为了帮助考生和家长快速锁定适配院校、避开申请误区、提升录取概率,同时为不同分数段考生提供梯度申请思路, 15 所香港高校的 2026 年招生核心信息,涵盖报名时间、录取方式、分数要求、费用标准及申请技巧。
15 所香港高校报名截止时间一览
目前,面向内地招收本科生的香港高校共 15 所,其中 13 所采用 “独立招生” 模式,2 所纳入高考统招体系,各院校报名截止时间如下:

招生方式详解
报考香港高校的内地考生,均需参加当年全国普通高等学校统一招生考试(高考)。根据录取规则差异,招生方式主要分为 “统招” 和 “独立招生” 两类:
(一)统招模式
招生批次涵盖高考提前批和普通批次,录取仅以考生高考成绩和志愿填报情况为依据。该模式不影响后续录取流程,若考生在提前批未被香港统招院校录取,仍可正常参与内地其他高校后续批次的投档录取。
纳入统招的香港高校:
香港中文大学(提前批)
香港珠海学院(普通批)
(二)独立招生模式
由高校自主命题选拔,不占用高考志愿名额。考生需按照目标院校招生简章要求,通过指定网站提交入学申请,参与学校组织的面试,院校将综合考生高考成绩、面试表现及其他相关要求进行录取。
需要注意的是,若考生被 13 所独立招生院校录取并确认就读,将不再参与内地高校的统一录取。
采用独立招生的香港高校(共 13 所):
香港大学、香港科技大学、香港城市大学、
香港理工大学、香港浸会大学、香港岭南大学、
香港教育大学、香港树仁大学、香港都会大学、
香港演艺学院、香港恒生大学、香港东华学院、
香港高等教育科技学院。
各院校核心信息:关键日期、录取要求、费用标准
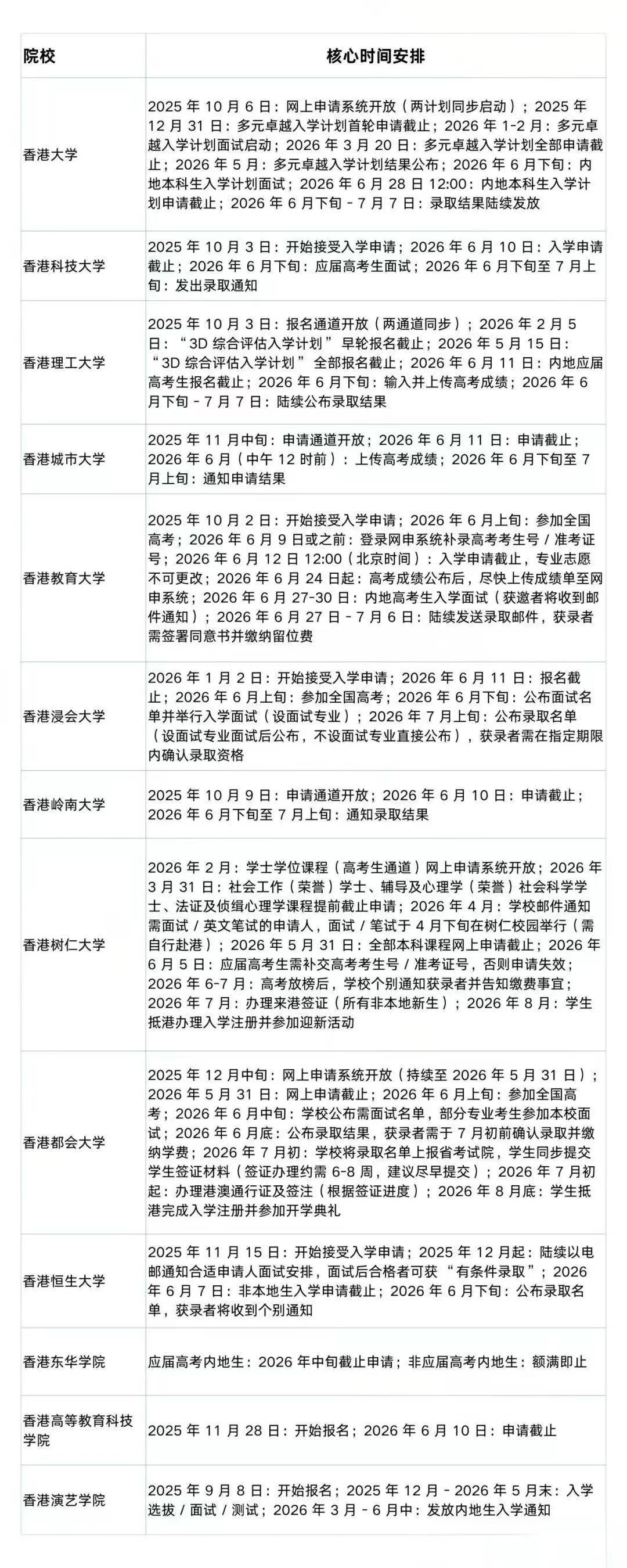
(一)重要时间节点
申请日期
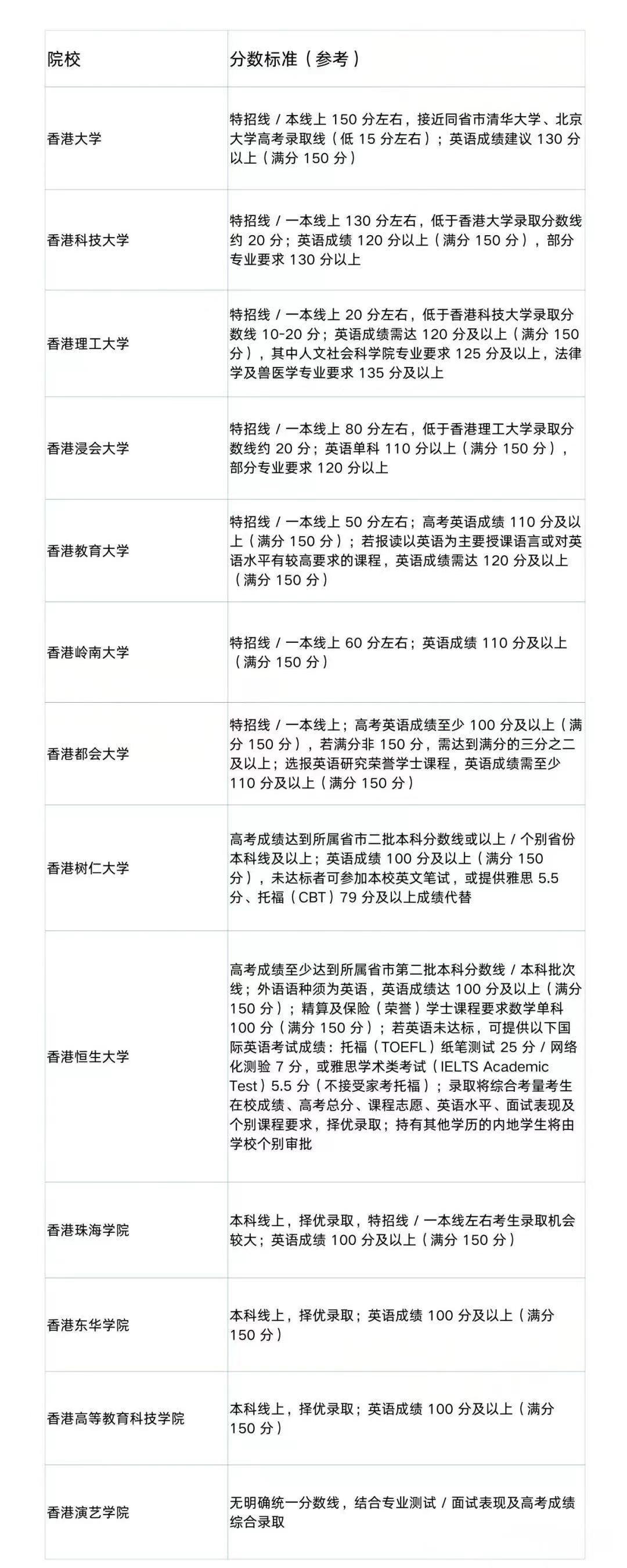
(二)录取分数要求
分数线参考

(三)学费标准(2026 年参考)
学费详情
申请实用攻略
(一)梯队组合申请法
建议考生选择 3-5 所院校进行梯度申请,提高录取成功率:
冲刺层:香港大学医学、计算机科学(CS)、商科;香港科技大学计算机、工程类专业
主申层:香港城市大学工科、设计类专业;香港理工大学工程、应用科学类专业
保底层:香港浸会大学传媒类专业;香港教育大学教育类专业;香港岭南大学人文社科类专业
核心原则:专业选择优先于学校名气,结合自身职业规划挑选适配专业。
(二)申请误区规避
香港岭南大学:该校优势学科集中在人文社科领域,非此类专业的就业资源相对有限,报考前需结合职业发展方向考量。
香港教育大学:学校在教育领域认可度较高,但非教育方向专业的行业认可度偏弱,建议明确职业目标后再做选择。
判断标准:确保学校的优势学科与自身未来发展方向高度契合。
(三)文书与背景提升技巧
申请材料需针对目标院校偏好定制,突出个人核心竞争力,避免仅重复成绩信息,重点展现综合能力:
香港大学:文书核心应突出全球视野与领导力,可结合跨国项目参与经历、学术竞赛获奖情况、公益活动发起经历等案例佐证。
香港科技大学:加分项集中在硬核科研能力,建议附上 GitHub 项目链接、学术论文、专利等成果,重点展示数理建模能力。
香港城市大学:突破口在于强化实践经历,详细阐述实习、创业项目或产业合作项目经历,证明自身解决实际问题的能力
注:以上信息整理自院校官网及公开网络资源,若招生政策、时间、费用等出现变动,以院校官网最新通知为准。

.png?photoId=692ab58f2a80300001d968c5)