2026山东高考志愿:各批次志愿填报时间表

[福] 春风得意马蹄疾,一日看尽长安花。[福]
[烟花]新年好[烟花]
2026马年,新年之际,365高考志愿祝愿每一位学子都能一马当先,奔赴属于自己的星辰大海🧧



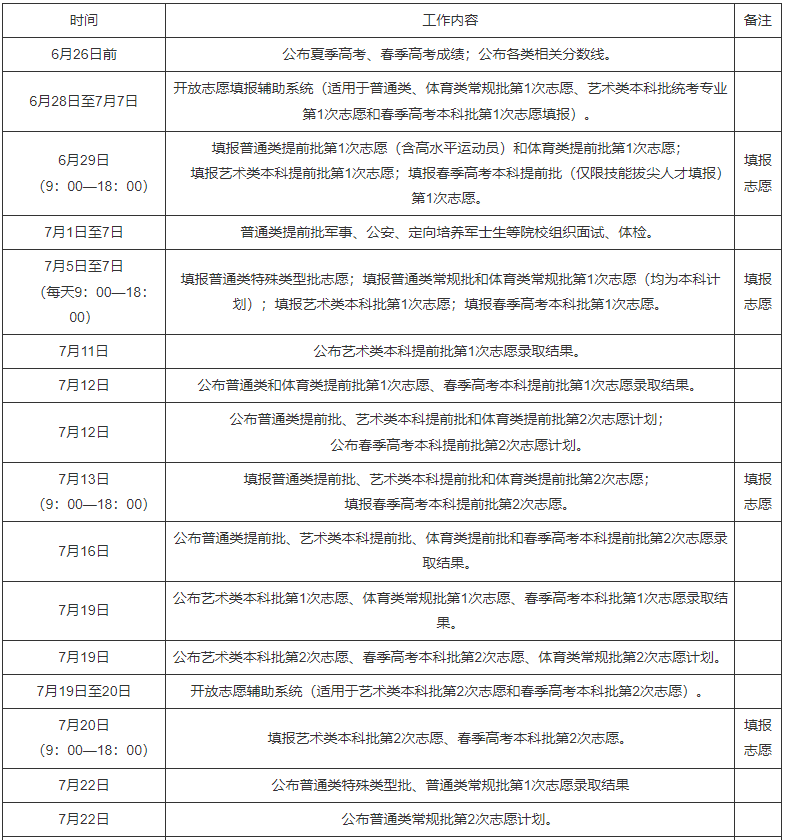
2025山东高考:夏季高考成绩将于6月26日前公布
山东省教育招生考试院日前公布了2025年山东省高考填报志愿时间安排。跟2024年相比,今年主要变化是模拟志愿填报时间提前一天,填报志愿模拟演练时间为6月13日—16日,考生可登录网站(https://wsbm.sdzk.cn/)进行操作练习。夏季高考将于6月26日前公布成绩。
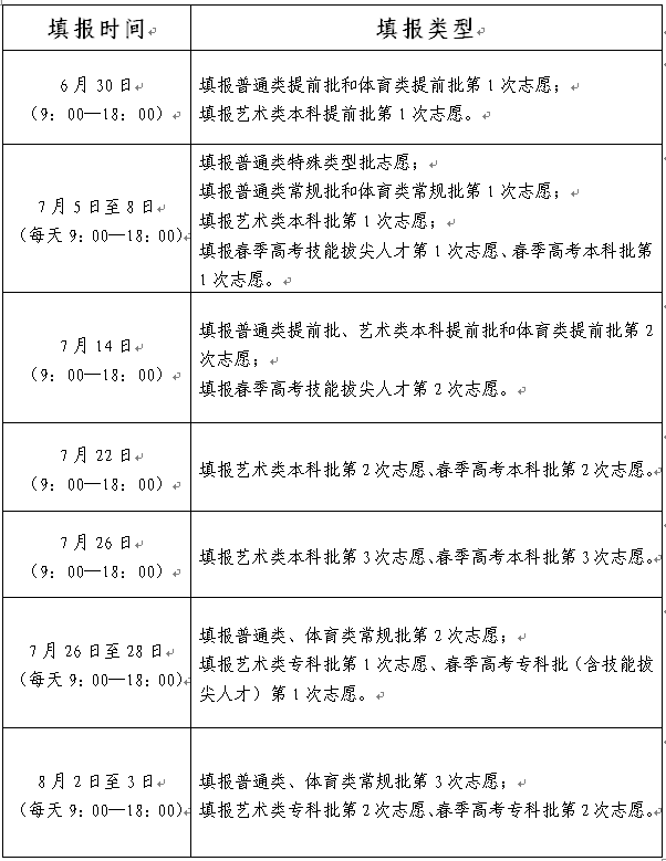
今年高考填报志愿时间安排如下:6月29日:填报普通类提前批(含高水平运动队)和体育类提前批第1次志愿;艺术类本科提前批第1次志愿;春季高考本科提前批(仅限技能拔尖人才填报)第1次志愿。
7月5日至7日:填报普通类特殊类型批志愿;普通类常规批和体育类常规批第1次志愿;艺术类本科批第1次志愿;春季高考本科批第1次志愿。
7月13日:填报普通类提前批、艺术类本科提前批和体育类提前批第2次志愿;春季高考本科提前批(仅限技能拔尖人才)第2次志愿。
7月20日:填报艺术类本科批第2次志愿;春季高考本科批第2次志愿。
7月24日-26日:填报普通类、体育类常规批第2次志愿(含第1次志愿剩余本科计划、所有专科计划);艺术类专科批第1次志愿;春季高考专科批(含技能拔尖人才)第1次志愿。
7月31日:填报普通类、体育类常规批第3次志愿;填报艺术类专科批第2次志愿;春季高考专科批第2次志愿。
8月3日9:00—18:00:同时被夏季高考与春季高考录取的考生,须登录网站选择确认1所就读高校。逾期不进行确认的,视为放弃录取资格。
山东2024年普通高校招生录取进程表发布!




山东省2023年普通高校招生录取工作进程表


2022山东高考志愿:各批次志愿填报时间

2022山东高考志愿:各批次志愿填报时间均为每天的9:00-18:00.

友情提示:由“365高考志愿”官网主办的 2021青岛、淄博(大型)高考招生咨询会圆满结束,青岛、淄博及线上直播约20万家长考生线上线下咨询,一度志愿填报卡供不应求,现场火爆!提示:专科场即将隆重开幕敬请关注!
山东省招生考试委员会办公室发布《山东省2021年普通高等学校招生录取工作意见》,山东省2021年普通高校招生录取工作进程表出炉。



“365高考志愿”—是你志愿填报的首选,更多惊喜等着你,一键填报志愿,预祝考生金榜题名!