一考免三考,初三通本硕!青岛两名初中生被西安交大少年班拟录取
2026-03-27 09:24:57
0
一考免三考,初三通本硕!青岛两名初中生被西安交大少年班拟录取
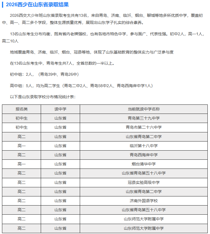
2026年西安交通大学少年班拟录取结果陆续公布,青岛共有七人上榜,其中初中生占了两人!青岛三十九中初三11班学生田牧可以初中组全国第三名的卓越成绩强势入围,青岛二十六中初三学生李昊霖同样凭借裸考之姿脱颖而出,以全国19名的成绩成功晋级。两人将直接开启“大学预科+本科+硕士”连读模式,跳过中考、高考、考研三大关卡,朝着自己热爱的成长领域稳步前行。

田牧可:超常发挥,于从容中见真章

李昊霖:厚积少年以从容姿态开辟成才新路

更多推荐
