离线
首页
高考资讯
资讯详情
2026山东高考志愿填报平台
2023-12-13 09:54:26
打开微信"扫一扫"
打开网页后点击屏幕
右上角分享按钮
1
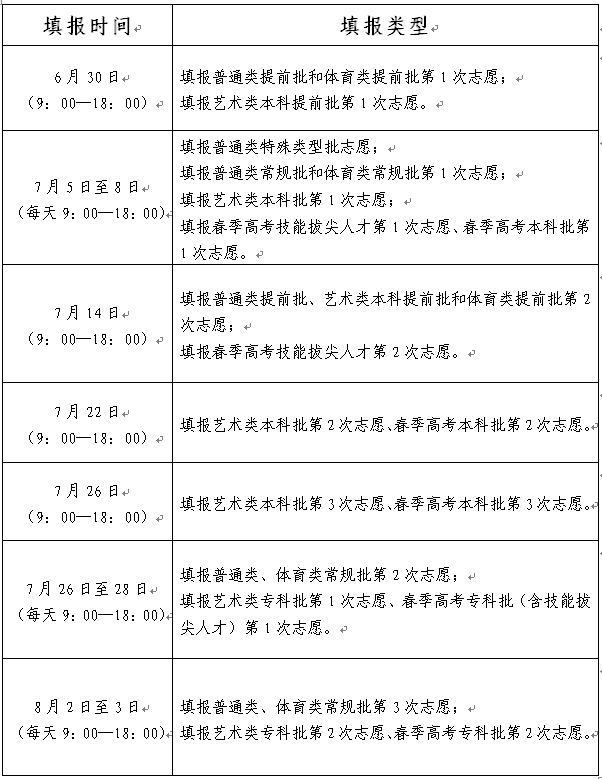
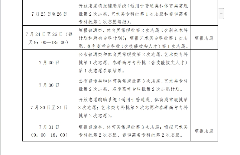
山东2024年普通高校招生录取进程表发布!
“365高考志愿”—是你志愿填报的首选,一键填报志愿,预祝考生金榜题名!
更多推荐